来源: 最后更新:22-05-18 01:57:13
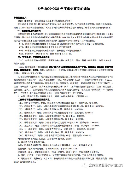
关于2021-2022年度供热事宜的通知
尊敬的热用户:
您好!非常感谢一直以来对我公司供热工作的信任与支持!
为了向您提供更便捷、优质的供热服务,根据《太原市城市供热管理条例》、《太原市城市供热收费管理办法》的规定,现将供热相关事宜通知如下:
一、收费标准及供热时间
供热价格按照山西省物价局《关于太原市城市供热价格等有关问题的通知》(晋价商字[2008]301号)、《关于调整太原市城市居民供热价格的通知》(晋价商字[2009]281号)、《山西省物价局 山西省住房和城乡建设厅关于进一步做好按用热量计价收费工作的通知》(晋价商字[2012]280号)文件规定执行;
(一)居民按建筑面积每月每平方米3.6元(按使用面积每月每平方米4.8元)交纳采暖费;
(二)非居民按建筑面积每月每平方米7.5元交纳采暖费;
(三)申请报停且符合报停条件的用户,按全额热费的30%交纳基础热费;
(四)供热时间:2021年11月1日至2022年3月31日。
二、交费渠道、交费方式
(一)物业代收的小区居民,到所属物业交费;交费方式:现金、智能POS机刷卡、扫码(支付宝、微信)支付;
(二)我公司直接收费小区,包括:太钢各小区,晋安南、北院及无物业管理的小区等与我公司直签合同的居民用户,可通过以下方式交费:
1、微信公众号自助交费:用户通过微信搜索或通过扫描二维码(后附)添加并关注我公司微信公众号“太原市城北热力有限公司”→点击“在线缴费”→点击“绑定房间”(方式一:根据小区+姓名查询;方式二:通过房间号对应的用户编码查询,核实小区名称,房间编号,房屋面积,联系方式等无误后点击“绑定”)→点击“用户交费”(方式一:用户绑定房间后直接点击“交费”,用户确认交费信息无误后,点击“确认交费”,进行交费。方式二:已绑定房屋尚未完成交费的用户需再次进入公众号,依次点击“在线交费”→“交纳暖费”→“交费”,用户确认交费信息无误后,点击“确认交费”,进行交费)。

2、中国工商银行交费:储蓄网点柜台、网银、自助交费终端、工行手机APP。
工商银行可缴纳采暖费的周边网点
(1)太钢支行营业室,地址:太原市杏花岭区解放北路430号,联系电话:6246880;
(2)柏杨树支行,地址:太原市尖草坪区尖草坪柏杨树街同乐苑小区,联系电话:3126544;
(3)大同路支行,地址:太原市大同路196号,联系电话:3180307;
(4)迎新街支行,地址:太原市尖草坪区迎新街南巷6号,联系电话:6246978;
(5)新建北路支行,地址:太原市新建路227号,联系电话:6246938;
(6)胜利东街支行,地址:太原市胜利街38号,联系电话:3190277;
(7)城墙花园支行,地址:太原市杏花岭区北肖墙24号院2号,联系电话:3209322;
(8)富力支行,地址:太原市杏花岭区胜利东街敦化新区二号楼,联系电话:3242950;
(9)五一北路支行,地址:太原市杏花岭区五一北路185号,联系电话:6246937;
(10)解放路支行,地址:太原市解放路487号,联系电话:6246855;
(11)胜利桥支行,地址:太原市尖草坪区兴华街93号,联系电话:6246934;
网点营业时间以网点公布为准,工商银行客服电话:95588
3、城北热力收费服务中心交费
地址:恒山路太钢新东门,铁路三角线宿舍太北四场院内;
收费时间:每周周一至周日,早8:30-11:30,下午14:30-17:30;
收费方式:现金、智能POS机刷卡、扫码(支付宝、微信)支付;交现金者请自备零钱。
(三)预约上门收费:行动不便的居民,可拨打交费咨询热线预约交费,工作人员提供上门服务;
(四)违约金计算:起算点为11月1日,按逾期天数每日加收未交费金额的万分之五。请按期交费,以免造成不必要的经济损失。
三、关于低保户交费的相关事宜
(一)受理对象

属于我公司供热范围,且为我市六城区2021年第四季度享受太原市城市居民最低生活保障的低保户。
(二)交费标准
1、住房使用面积在45平方米(建筑面积60平方米)以内的城市低保户,最终交费金额为现行供热收费标准的15%,其余85%由财政负担。超出规定面积的部分,按现行供热收费标准自行交纳;
2、若房产证名字不属于低保户家庭成员的或房屋产权不明晰的,视同自行供热对象,需全额交纳采暖费,并按照太原市民政局及太原市财政局印发的《关于做好2021年度城乡低保户(五保户)供热补助工作的通知》有关规定自行到指定地点领取供热补助。
(三)申请需携带材料
低保户本人身份证复印件、户口本复印件、加盖社区公章的《太原市城市低保户信息表》和社区确认未领取自供热补助的说明、房产证或房屋租赁协议复印件。
(四)办理流程
1、太钢小区、晋安南/北院小区、龙康新苑小区及无物业管理小区的低保户本人或代办人,持上述材料到我公司办理低保登记手续,同时交纳当季采暖费用;
2、有物业管理小区的低保户,到物业全额交纳当季采暖费后持交费收据复印件到我公司办理低保登记手续。
(五)递交资料时间
通知发布日起至2022年2月1日18时。
四、注水打压
我公司将于9月下旬陆续开始对供热系统注水试压,请各用户密切关注相关信息,提前对供热设施进行最后确认,确保具备供热条件。注水期间,用户家中留人观察,如有漏水,及时联系管理部门解决,避免跑冒滴漏造成损失。如因特殊原因不能按时间注水试压的,请务必提前书面告知我公司并明确具备条件的时间节点。否则,由此产生的任何后果与我公司无关。
五、热用户暂停用热的相关事宜
(一)暂停用热(以下简称报停)应符合的条件
1、小区报停总面积原则上应控制在20%以内;

2、报停用户无历史欠费;
3、位于管道井的入户阀门已关闭或管道断开并用封条缠封完好,确保用热设施与供热系统有效、彻底分离;
4、报停用户已填写《停止供热协议书》且通过审批,同时已交纳基础热费(全额采暖费的30%)。
(二)申请审批流程及所需材料
1、有物业管理的小区,报停用户携带本人身份证复印件到所属物业领取并填写《停止供热协议书》。报停用户需自行或委托物业对位于单元管井的入户供、回水管道与供热系统进行有效、彻底分离并用封条缠封牢固、完好;物业公司按照相关规定进行初步审核,按我公司格式要求,统一整理汇总小区报停用户的停热信息,并在受理时间截止之前向我公司递交停热协议、报停用户身份证复印件及电子版报停用户信息汇总表,逾期未提供或资料提供不全的视为放弃停热,我公司按正常用热处理并收取全额采暖费;
2、太钢等公司直管小区,报停用户携带本人身份证复印件来我公司领取并填写《停止供热协议书》,审批通过后交纳基础热费。由我公司进行关阀等工作。
(三)受理截止时间
2021年10月10日18点,逾期我公司不再受理并视为正常用热,收取全额采暖费。
(四)关于恢复用热
报停用户在供热期不得擅自恢复用热,否则将按照《太原市城市供热管理条例》相关规定进行处罚。如需恢复用热,报停用户需到所属物业公司补交剩余采暖费,交费后携带交费凭证到我公司填写《复供审批表》,审核通过后,报停用户持《复供审批表》告知所属物业公司安排开阀供热;物业公司未见有我公司批示的《复供审批表》,不得私自为报停用户恢复供热,否则将承担连带责任。太钢等公司直管小区报停户需恢复用热的,直接到我公司办理相关手续。
(五)其它
1、上年度采暖期已办理报停今年需正常用热的用户,需于2021年11月1日前交纳当年采暖费并告知所属物业开阀、检查,确保用热;
2、停热期间,报停用户应采取有效措施做好室内防寒保温工作,以免冻坏室内设施,造成不必要的损失。因停热造成的一切后果我公司不承担任何责任;
3、供热期间,我公司将对报停用户进行不定期检查,如发现窃热行为,将按相关规定严肃处理;
4、以下用户报停申请不予受理:(1)用户未安装分户控制阀或位于管道井的入户管道及其供热设施不能与供热系统有效断开的;(2)可能危害或影响公共设施安全及其他用户供热质量的;(3)新入网用户首年供热的;(4)房产证上的一部分面积报停的;(5)未交清历年采暖费的用户;(6)无特殊原因恶意报停的;(7)报停用户未按规定交纳基础热费的(全额采暖费的30%);(8)未按要求填写《停止供热协议书》或填写后未通过审批的。
六、其他事项
(一)各用户应严格按相关规定办结全部用热手续并交清各项费用,以免产生违约金并影响正常用热。
(二)用户有以下行为的,将严格按照《太原市城市供热管理条例》进行处理:
1、擅自接通管网,增加供热管线,扩大用热面积;
2、擅自在供热设备上安装放水装置从供热管道中放水;
3、擅自改变用热性质;
4、擅自在供热管道上安装管道泵改变供热运行方式;
5、毁坏阀门、仪表、井盖等供热设施。
(三)欢迎用户积极投诉违法用热行为,一经查实,将给举报人以适当奖励。
客服热线:0351-6163023;交费咨询热线:0351-2863088;报停、低保受理等咨询热线:0351-2863021。
拓展:
原市城北热力有限公司成立于2009年10月,是经太原市人民政府批准设立的特许经营城市集中供热的民营企业。
公司经营区域为胜利街以北、滨河东路以东、东山过境高速以西、迎新街以南及太原市不锈钢生态工业园区,为杏花岭、尖草坪两城区约56平方公里内的居民和工商企事业单位提供运行、维护、检修、抢险等供热服务。
帮同学化妆最高日入近千 帮朋友化妆帮同学化妆最高日入近千?浙江大二女生冲上热搜,彩妆,妆容,模特,王
2023吉林省紧缺急需职业工种目录政策解读 2024张杰上海演唱会启东直通车专线时间+票价 马龙谢幕,孙颖莎显示统治力,林诗栋紧追王楚钦,国乒新奥运周期竞争已启动 全世界都被吓了一跳 吓死全世界